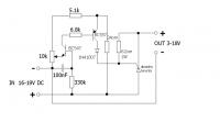
Przedstawiam schemat regulatora do prostownika po stronie wtórnej transformatora.
Układ bardzo dobrze działa, wręcz wyśmienicie. Zbudowałem już chyba z piętnaście prostowników na tym regulatorze. Regulacja napięcia jest płynna praktycznie od zera do maksymalnego napięcia. Jedyna wadą jest to, że nie można montować kondensatorów filtrujących przed regulatorem bo na jego wyjściu utrzymuje się maksymalne napięcie.
Prąd ładowania akumulatora zależy tylko i wyłącznie od prądu przewodzenia zastosowanego tyrystora. Dobre są tyrystory typy BTP10/25 lub podobne bo są wytrzymałe na zwarcia. Życzę miłego majsterkowania.
Układ bardzo dobrze działa, wręcz wyśmienicie. Zbudowałem już chyba z piętnaście prostowników na tym regulatorze. Regulacja napięcia jest płynna praktycznie od zera do maksymalnego napięcia. Jedyna wadą jest to, że nie można montować kondensatorów filtrujących przed regulatorem bo na jego wyjściu utrzymuje się maksymalne napięcie.
Prąd ładowania akumulatora zależy tylko i wyłącznie od prądu przewodzenia zastosowanego tyrystora. Dobre są tyrystory typy BTP10/25 lub podobne bo są wytrzymałe na zwarcia. Życzę miłego majsterkowania.
Fajne? Ranking DIY
