UPS - zasilacz awaryjny, zasilacz bezprzerwowy etc. - urządzenie lub cały system, który zapewnia stały dostęp do zasilania, niezależnie od dostarczania energii elektrycznej z zewnątrz. Tego rodzaju zasilacze stosuje się przy urządzeniach zasilanych z sieci energetycznej na wypadek jej awarii lub zaniku zasilania z innych powodów.
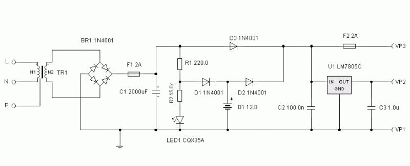
Na schemacie po lewej stronie przedstawiono bardzo prosty zasilacz UPS. Na jego przykładzie można łatwo zrozumieć zasadę działania tego urządzenia. System po lewej stronie zasilany jest napięciem zmiennym poprzez transformator TR1. Na wyjściu zasilacza mamy dwa napięcia: niestabilizowane 12 V oraz 5 V stabilizowane (poprzez układ LM7805).
Strona pierwotna transformatora podłączona jest do sieci energetycznej (230 V). Napięcie po stronie wtórnej dochodzić może do 15 V za prostownikiem złożonym z czterech diod 1N4001 (mostkiem Graetza). Bezpiecznik 2 A (F1) działa jako zabezpieczenie układu na wypadek awarii akumulatora lub zwarcia na wyjściu urządzenia.
Gdy do układu podłączone jest zasilanie sieciowe, dioda LED 1 będzie zapalona. W momencie, gdy napięcie z sieci zostanie odłączone, a zasilanie systemu przejmie akumulator, dioda zgaśnie.
Powyższy układ zaprojektowano tak, by było możliwie elastyczny - łatwo można przerobić go na inne napięcie, zmieniając stabilizator napięcia lub wymieniając akumulator na inny. Możliwe jest np. szeregowe połączenie dwóch akumulatorów 12 V i wymiana stabilizatora na układ LM7815, aby nasz zasilacz awaryjny dawał stabilizowane zasilanie 15 V.
Zasilacze UPS dzieli się na kilka rodzajów:
* Online - w pełni odseparowuje zasilany układ od sieci energetycznej. Działa on na zasadzie podwójnego przetwarzania energii.
* Offline - nie separuje urządzenia od sieci. Baterie dołączane są do wyjścia dopiero w momencie utraty zasilania po stronie pierwotnej.
Źródlo: https://www.eeweb.com/circuit-projects/uninterruptible-power-supply-ups-basic-circuit-diagram
Na schemacie po lewej stronie przedstawiono bardzo prosty zasilacz UPS. Na jego przykładzie można łatwo zrozumieć zasadę działania tego urządzenia. System po lewej stronie zasilany jest napięciem zmiennym poprzez transformator TR1. Na wyjściu zasilacza mamy dwa napięcia: niestabilizowane 12 V oraz 5 V stabilizowane (poprzez układ LM7805).
Strona pierwotna transformatora podłączona jest do sieci energetycznej (230 V). Napięcie po stronie wtórnej dochodzić może do 15 V za prostownikiem złożonym z czterech diod 1N4001 (mostkiem Graetza). Bezpiecznik 2 A (F1) działa jako zabezpieczenie układu na wypadek awarii akumulatora lub zwarcia na wyjściu urządzenia.
Gdy do układu podłączone jest zasilanie sieciowe, dioda LED 1 będzie zapalona. W momencie, gdy napięcie z sieci zostanie odłączone, a zasilanie systemu przejmie akumulator, dioda zgaśnie.
Powyższy układ zaprojektowano tak, by było możliwie elastyczny - łatwo można przerobić go na inne napięcie, zmieniając stabilizator napięcia lub wymieniając akumulator na inny. Możliwe jest np. szeregowe połączenie dwóch akumulatorów 12 V i wymiana stabilizatora na układ LM7815, aby nasz zasilacz awaryjny dawał stabilizowane zasilanie 15 V.
Zasilacze UPS dzieli się na kilka rodzajów:
* Online - w pełni odseparowuje zasilany układ od sieci energetycznej. Działa on na zasadzie podwójnego przetwarzania energii.
* Offline - nie separuje urządzenia od sieci. Baterie dołączane są do wyjścia dopiero w momencie utraty zasilania po stronie pierwotnej.
Źródlo: https://www.eeweb.com/circuit-projects/uninterruptible-power-supply-ups-basic-circuit-diagram
Fajne? Ranking DIY

