Witam. W tym poście chciałbym przedstawić mój tester tranzystorów:
Konstrukcja jest oparta na multiwibratorze. Po prostu zamiast jednego z tranzystorów użyłem złączki 4-pin.
Zamiast rezystorów ograniczających bazę użyłem jednego potencjometru. Drugi potencjometr steruje jasnością.
Oto mój tester w działaniu:
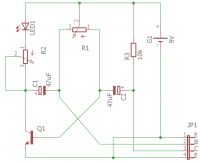
Schemat konstrukcji:

Konstrukcja jest oparta na multiwibratorze. Po prostu zamiast jednego z tranzystorów użyłem złączki 4-pin.
Zamiast rezystorów ograniczających bazę użyłem jednego potencjometru. Drugi potencjometr steruje jasnością.
Oto mój tester w działaniu:
Schemat konstrukcji: